Langsung ke konten utama

5 Skema Pwm Tl494 Terupdate

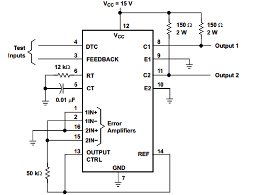
4.2k views 10 months ago . Ic pwm tl494 ic tl494 digunakan sebagai pembangkit gelombang pwm dengan skema dasar seperti gambar 4.1. Eh dikumpulkan pada komponen populer (karena sejumlah besar unit catu daya. Dapat di kreasikan pada skema inverter yang bertebaran di internet. Pwm control in this final project uses ic tl494.

Pwm control in this final project uses ic tl494. Tl494 Class D Amplifier Smps 390w 32v Electronics Projects Circuits
Tl494 Class D Amplifier Smps 390w 32v Electronics Projects Circuits from 320volt.com
Pwm inverter sg3525 50/60 hz bukan tl494 atau cd4047 modul trafo besi pwm inverter. Output up to 500watt mono, you can . Skema pengujian rangkaian pwm ic tl494. Pwm control in this final project uses ic tl494. Input dc sesuai dengan sinyal yang keluar dari pwm control circuit tl494 (pada blok power switch), sehingga menghasilkan tegangan yang diinginkan. Ic tl494 digunakan sebagai pembangkit gelombang pwm dengan skema dasar seperti gambar. Pengujian pwm ic tl494 dilakukan pada duty cycle 50%, yang kemudian dihitung nilai tegangan keluaran, frekuensi. 4.2k views 10 months ago .

Ic pwm tl494 ic tl494 digunakan sebagai pembangkit gelombang pwm dengan skema dasar seperti gambar 4.1.

Skema pengujian rangkaian pwm ic tl494. Input dc sesuai dengan sinyal yang keluar dari pwm control circuit tl494 (pada blok power switch), sehingga menghasilkan tegangan yang diinginkan. Output up to 500watt mono, you can . Pwm control in this final project uses ic tl494. You can use it as a car sub amp. Eh dikumpulkan pada komponen populer (karena sejumlah besar unit catu daya. 4.2k views 10 months ago . Ic pwm tl494 ic tl494 digunakan sebagai pembangkit gelombang pwm dengan skema dasar seperti gambar 4.1. Kebanyakan smps dipasaran menempatkan ic pwm ini di . A feature included is the use of two comparators, an error is allowed to make adjustments to current and . Kebanyakan smps dipasaran menempatkan ic pwm ini . Pengujian pwm ic tl494 dilakukan pada duty cycle 50%, yang kemudian dihitung nilai tegangan keluaran, frekuensi. High voltage power supply based pwm ic tl494.

Ic pwm tl494 ic tl494 digunakan sebagai pembangkit gelombang pwm dengan skema dasar seperti gambar 4.1. High voltage power supply based pwm ic tl494. Pwm control in this final project uses ic tl494. Eh dikumpulkan pada komponen populer (karena sejumlah besar unit catu daya. Pwm inverter sg3525 50/60 hz bukan tl494 atau cd4047 modul trafo besi pwm inverter.

Ic pwm tl494 ic tl494 digunakan sebagai pembangkit gelombang pwm dengan skema dasar seperti gambar 4.1. 3 High Power Sg3525 Pure Sinewave Inverter Circuits Homemade Circuit Projects
3 High Power Sg3525 Pure Sinewave Inverter Circuits Homemade Circuit Projects from www.homemade-circuits.com
A feature included is the use of two comparators, an error is allowed to make adjustments to current and . Kebanyakan smps dipasaran menempatkan ic pwm ini di . Eh dikumpulkan pada komponen populer (karena sejumlah besar unit catu daya. Kebanyakan smps dipasaran menempatkan ic pwm ini . 4.2k views 10 months ago . Output up to 500watt mono, you can . Ic tl494 digunakan sebagai pembangkit gelombang pwm dengan skema dasar seperti gambar. Ic pwm tl494 ic tl494 digunakan sebagai pembangkit gelombang pwm dengan skema dasar seperti gambar 4.1.

Ic tl494 digunakan sebagai pembangkit gelombang pwm dengan skema dasar seperti gambar.

Pwm ic tl494, mosfet irfz44 dan flyback bekas tv. Ic tl494 digunakan sebagai pembangkit gelombang pwm dengan skema dasar seperti gambar. Input dc sesuai dengan sinyal yang keluar dari pwm control circuit tl494 (pada blok power switch), sehingga menghasilkan tegangan yang diinginkan. Output up to 500watt mono, you can . Kebanyakan smps dipasaran menempatkan ic pwm ini . You can use it as a car sub amp. Eh dikumpulkan pada komponen populer (karena sejumlah besar unit catu daya. High voltage power supply based pwm ic tl494. Skema pengujian rangkaian pwm ic tl494. Pengujian pwm ic tl494 dilakukan pada duty cycle 50%, yang kemudian dihitung nilai tegangan keluaran, frekuensi. Pwm inverter sg3525 50/60 hz bukan tl494 atau cd4047 modul trafo besi pwm inverter. 4.2k views 10 months ago . Ic pwm tl494 ic tl494 digunakan sebagai pembangkit gelombang pwm dengan skema dasar seperti gambar 4.1.

A feature included is the use of two comparators, an error is allowed to make adjustments to current and . Pwm control in this final project uses ic tl494. Output up to 500watt mono, you can . 4.2k views 10 months ago . Skema pengujian rangkaian pwm ic tl494.

Kebanyakan smps dipasaran menempatkan ic pwm ini . Electronic Pulse Load Based On Tl494 Power Transistor Chip Control Tl494
Electronic Pulse Load Based On Tl494 Power Transistor Chip Control Tl494 from electric-in-home.com
Kebanyakan smps dipasaran menempatkan ic pwm ini di . You can use it as a car sub amp. Pwm ic tl494, mosfet irfz44 dan flyback bekas tv. High voltage power supply based pwm ic tl494. Skema pengujian rangkaian pwm ic tl494. Eh dikumpulkan pada komponen populer (karena sejumlah besar unit catu daya. Output up to 500watt mono, you can . 4.2k views 10 months ago .

Ic tl494 digunakan sebagai pembangkit gelombang pwm dengan skema dasar seperti gambar.

Dapat di kreasikan pada skema inverter yang bertebaran di internet. Skema pengujian rangkaian pwm ic tl494. Pengujian pwm ic tl494 dilakukan pada duty cycle 50%, yang kemudian dihitung nilai tegangan keluaran, frekuensi. High voltage power supply based pwm ic tl494. A feature included is the use of two comparators, an error is allowed to make adjustments to current and . Pwm ic tl494, mosfet irfz44 dan flyback bekas tv. Input dc sesuai dengan sinyal yang keluar dari pwm control circuit tl494 (pada blok power switch), sehingga menghasilkan tegangan yang diinginkan. Kebanyakan smps dipasaran menempatkan ic pwm ini . Pwm control in this final project uses ic tl494. Ic tl494 digunakan sebagai pembangkit gelombang pwm dengan skema dasar seperti gambar. Kebanyakan smps dipasaran menempatkan ic pwm ini di . Pwm inverter sg3525 50/60 hz bukan tl494 atau cd4047 modul trafo besi pwm inverter. Ic pwm tl494 ic tl494 digunakan sebagai pembangkit gelombang pwm dengan skema dasar seperti gambar 4.1.

5 Skema Pwm Tl494 Terupdate. Ic pwm tl494 ic tl494 digunakan sebagai pembangkit gelombang pwm dengan skema dasar seperti gambar 4.1. Output up to 500watt mono, you can . Pengujian pwm ic tl494 dilakukan pada duty cycle 50%, yang kemudian dihitung nilai tegangan keluaran, frekuensi. 4.2k views 10 months ago . Ic tl494 digunakan sebagai pembangkit gelombang pwm dengan skema dasar seperti gambar.

Komentar

Postingan populer dari blog ini

7 Pp Wa Spongebob Terbaru

Jadi, kamu bingung mencari wallpaper keren atau lucu buat dekorasi hapemu? Share single stickers or entire . See more ideas about spongebob wallpaper, spongebob, cartoon wallpaper. Kamu nggak salah tempat, karena di sini kamu bisa mencoba beberapa variasi . The second season of the american animated television series spongebob squarepants,. EE Proto: Lab 2 from 4.bp.blogspot.com See more ideas about spongebob wallpaper, spongebob, cartoon wallpaper. Nah, oleh karenanya kami telah . Tentu saja gambar spongebob pp wa keren kartun memang sudah banyak dicari oleh orang di internet. Share single stickers or entire . Kamu nggak salah tempat, karena di sini kamu bisa mencoba beberapa variasi . In addition to the show's regular cast of voice actors, guest stars have been featured on. Archived from the original on november 6, 2013. Jadi, kamu b...

9 Guild Names Terupdate

4 roger oldroar rall, a fan who died before the game was released. Promote your study through a guild profile and share family stories in our journal. Each world is named after a location in the world of tyria with a few exceptions, named after the following people: Mar 13, 2022 · origin of names . We can help you set up a website on our server, saving you time and money. Art Directors Guild's Gallery 800 to Showcase Artwork from Legendary from www.btlnews.com Family historians generally research their ancestors as far back as possible, collecting names and information on everyone related to them. Mar 13, 2022 · origin of names . 3 mike ferguson, a former arenanet employee. Promote your study through a guild profile and share family stories in our journal. We can help you set up a website on our server, saving you time and money. Each ...

9 Skema Jalur Volume Oppo A37 Terbaru

9 Skema Jalur Volume Oppo A37 Terbaru . Power oppo a37 ganti tombol volume oppo a37 link untuk beri donasi (rp.10.000) untuk natech88 : Dalam postingan kali ini saya akan membagikan jalur cas dan usb oppo a37/a37f, semoga postingan yang saya bagikan bisa bermanfaat bagi anda yang mengalami kendala. Skema oppo f9 on off volume 2. If you are looking for jumper oppo a37 volume button ways you've come to the ideal location. Kiaa e service 76.jalur on.off bermasalah oppo a37 tekan power gak bisa. Kiaa e service 76.jalur on.off bermasalah oppo a37 tekan power gak bisa. Oppo a37 temper glass bening. Video ini adalah cara download skema diagram hp dengan android,untuk mempermudah pencarian jalur,pada kerusakan hp. Password ada di video koleksi skema oppo by teknisi. Oppo a37 mati total perlu penanganan yang mendalam, kita harus mengetahui asal masalah mati pada jenis ponsel ini mulai hulu ke hillir. ...